各有关单位、各界人士:
为深入贯彻落实义乌市国际化战略部署,精准赋能本土人才外语应用能力,我院融城计划现正式推出“英语口语与听力强化工作坊(2025年)”。本项目旨在系统性解决学员在实际工作与社交场景中的英语听说瓶颈,现面向社会开放报名。
一、课程目标
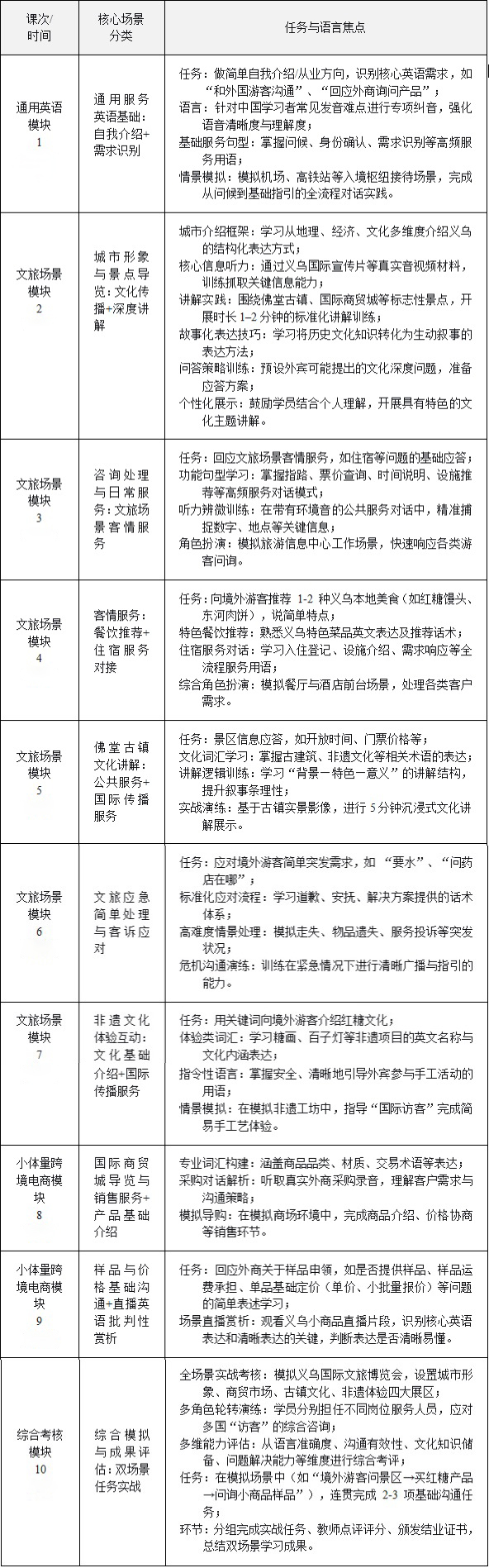
本工作坊聚焦义乌“文旅国际化+小体量跨境电商”双场景基础沟通需求,以“低门槛、能应用”为核心,通过“通用基础铺垫→文旅场景强化→电商场景入门→综合考核验证”的递进设计,作为双场景英语学习的首次尝试,适配义乌文旅服务与小体量电商贸易的日常英语需求。
二、课程特色
1. 双场景递进式教学:从通用基础切入,重点强化文旅场景、精简入门跨境电商场景,符合“先易后难、先高频后专项” 的学习逻辑,降低基础学员上手压力,同时聚焦核心场景保障实用性。
2. 零门槛友好适配:入学通过“自我介绍+需求识别”精准匹配学习重点,内容聚焦“高频关键词+实用短句”;搭配本地场景教具与短视频,服务热心于义乌发展规划、愿意为城市发展努力的市民学习英语沟通的需求。
3. 考核式成果验证:以“场景任务完成度”为核心考核,直观验证学员在双场景中的基础沟通能力,从“不敢开口”到“能完成实战任务”,增强学习的信心与成就感。
4. 权威教学团队:由中国计量大学现代科技学院基础学院大学英语课程组专业教师团队构建课程体系、主导核心教学,并带领优秀高年级学生助教提供个性化辅助和口语任务开展演示,确保教学品质与个性化关注。
三、教学目标
结业时,学员将能够:
听懂文旅与小体量跨境电商场景的高频简单词句;
独立完成文旅场景与电商场景的基础任务;
建立双场景英语沟通的初步自信,能主动用基础英语回应常见需求。
四、课程计划
课程模式:基础入门级10次核心课程训练,每次2小时。课时比例为通用基
础1次+文旅场景6次+小体量跨境电商场景2次+综合考核1次。
招生对象:义乌居民(中学以上英语基础)
班级人数:15-20人
教学地点:中国计量大学现代科技学院
课程时间:11月下旬开课,周中晚/周末晚(18:00-20:00),一周一次。
课程性质:融城计划开放公益课程
教学资源:精选基础适配型素材,包括《义乌文旅英语基础手册》(自编)、《小体量跨境电商英语入门短句集》(自编)、国际优秀教材等;文旅、电商场景实拍视频。
五、报名事宜
1. 报名方式:请扫描下方二维码,准确填写并提交个人报名信息。我们将对报名信息进行审核,审核通过后将以短信形式发送“报名成功”。
2. 报名时间:2025年11月7日16:00-11月21日 16:00,额满即止。
3. 咨询联系:中国计量现代科技学院基础学院朱老师13516812696

六、其他
本工作坊是我院融城计划的重要组成部分,名额有限,请有意向的学员务必于报名截止日期前完成线上信息填报。
特此通知。
中国计量大学现代科技学院基础学院
附教学计划:核心教学场景 (Core Teaching Scenarios)

立即报名,开启义乌文旅与小体量跨境电商英语沟通学习的首次尝试!
Enroll now to kick off your first journey into English communication for Yiwu's cultural tourism and small-scale cross-border e-commerce!